你好,欢迎访问广西社会科学院网站!

当前位置:首页> 本院期刊 > 学术论坛 >

学术论坛

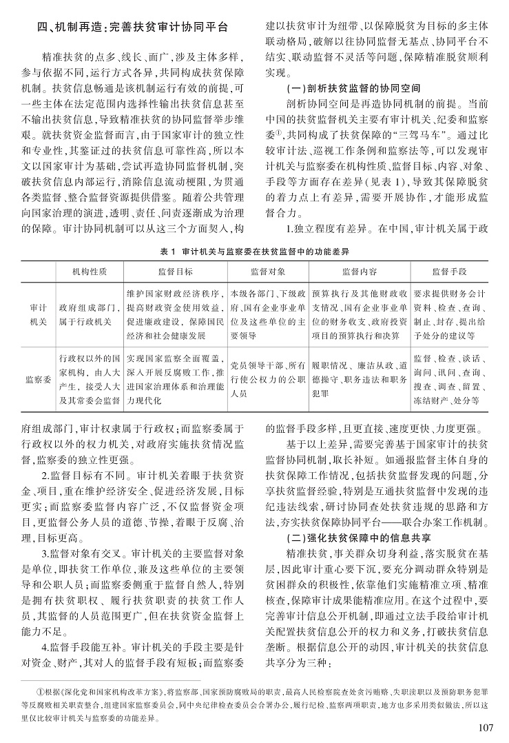
【学术论坛】雷俊生:基于国家审计的精准扶贫保障机制研究

日期: 2019-01-06 13:52:52    来源:

103-110雷俊生-G_1.jpg103-110雷俊生-G_2.jpg103-110雷俊生-G_3.jpg103-110雷俊生-G_4.jpg103-110雷俊生-G_5.jpg103-110雷俊生-G_6.jpg103-110雷俊生-G_7.jpg103-110雷俊生-G_8.jpg