你好,欢迎访问广西社会科学院网站!

当前位置:首页> 本院期刊 > 学术论坛 >

学术论坛

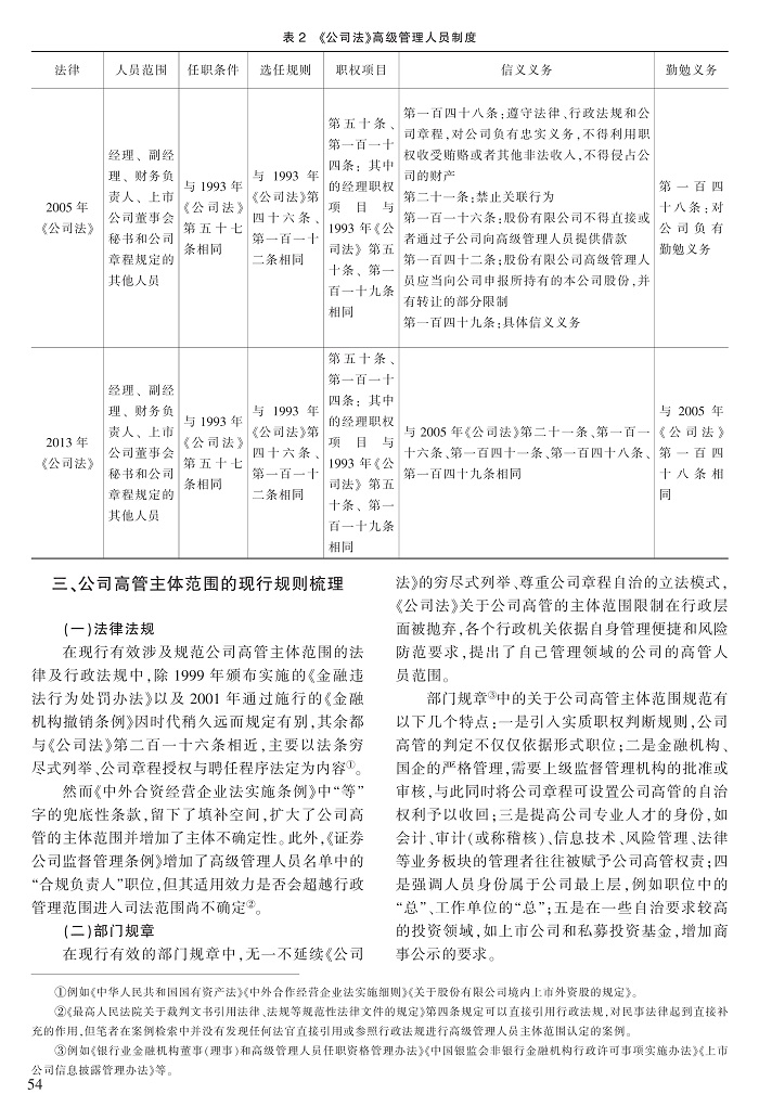
【学术论坛】周林彬,冯平:公司高级管理人员的主体范围研究

日期: 2019-06-03 20:31:31    来源:

51-60周林彬_1.jpg51-60周林彬_2.jpg51-60周林彬_3.jpg51-60周林彬_4.jpg51-60周林彬_5.jpg51-60周林彬_6.jpg51-60周林彬_7.jpg51-60周林彬_8.jpg51-60周林彬_9.jpg51-60周林彬_10.jpg