你好,欢迎访问广西社会科学院网站!

当前位置:首页> 本院期刊 > 学术论坛 >

学术论坛

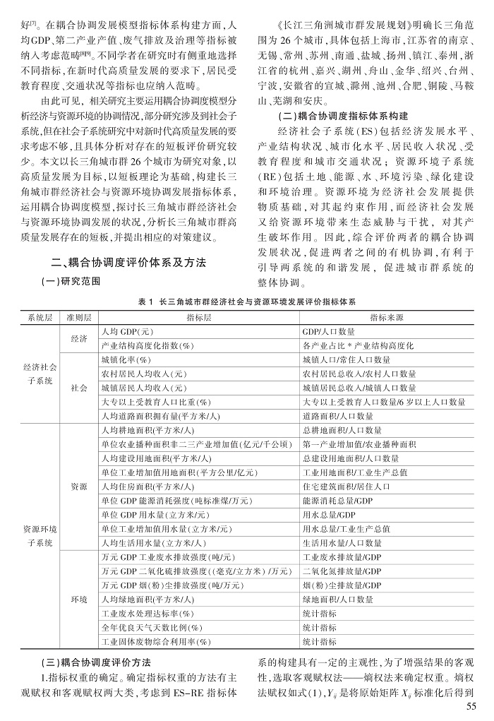
【学术论坛】王 然,成金华:高质量发展视域下长三角城市群经济社会与资源环境耦合分析

日期: 2020-03-13 15:10:36    来源:

54-60王然_1.jpg54-60王然_2.jpg54-60王然_3.jpg54-60王然_4.jpg54-60王然_5.jpg54-60王然_6.jpg54-60王然_7.jpg