你好,欢迎访问广西社会科学院网站!

当前位置:首页> 本院期刊 > 学术论坛 >

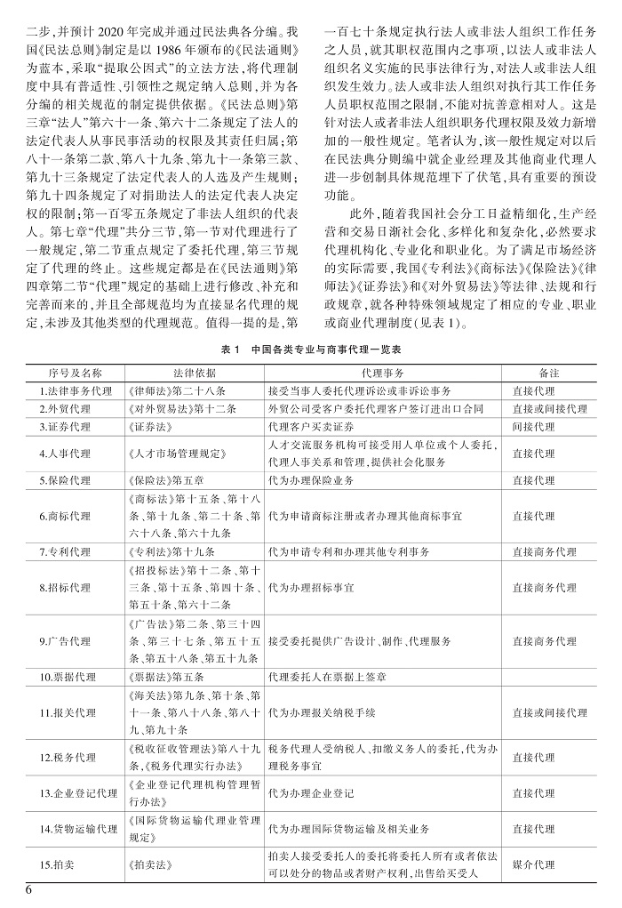
学术论坛

【学术论坛】郭富青:论我国民法典编纂对代理立法例及体系的重构

日期: 2020-06-04 21:17:05    来源:

1-11郭富青_1.jpg1-11郭富青_2.jpg1-11郭富青_3.jpg1-11郭富青_4.jpg1-11郭富青_5.jpg1-11郭富青_6.jpg1-11郭富青_7.jpg1-11郭富青_8.jpg1-11郭富青_9.jpg1-11郭富青_10.jpg1-11郭富青_11.jpg