你好,欢迎访问广西社会科学院网站!

当前位置:首页> 本院期刊 > 学术论坛 >

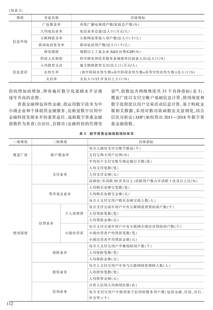
学术论坛

【学术论坛】尹应凯,彭兴越:数字化基础、金融科技与经济发展

日期: 2020-06-06 15:24:05    来源:

109-119尹应凯_1.jpg109-119尹应凯_2.jpg109-119尹应凯_3.jpg109-119尹应凯_4.jpg109-119尹应凯_5.jpg109-119尹应凯_6.jpg109-119尹应凯_7.jpg109-119尹应凯_8.jpg109-119尹应凯_9.jpg109-119尹应凯_10.jpg109-119尹应凯_11.jpg