你好,欢迎访问广西社会科学院网站!

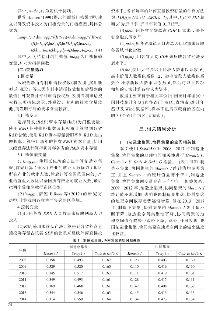
当前位置:首页> 本院期刊 > 学术论坛 >

学术论坛

【学术论坛】姚战琪:产业集聚对我国区域创新影响的门槛效应研究

日期: 2020-08-05 21:05:43    来源:

72-81姚战琪_1.jpg72-81姚战琪_2.jpg72-81姚战琪_3.jpg72-81姚战琪_4.jpg72-81姚战琪_5.jpg72-81姚战琪_6.jpg72-81姚战琪_7.jpg72-81姚战琪_8.jpg72-81姚战琪_9.jpg72-81姚战琪_10.jpg