你好,欢迎访问广西社会科学院网站!

当前位置:首页> 本院期刊 > 学术论坛 >

学术论坛

【学术论坛】陈章喜:粤港澳大湾区金融发展的空间关联及溢出效应分析

日期: 2021-03-03 15:36:14    来源:

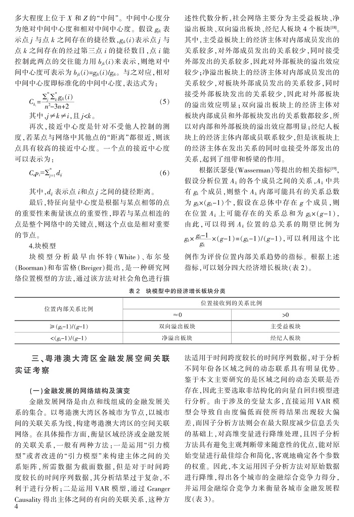
1-9陈章喜-G_1.jpg1-9陈章喜-G_2.jpg1-9陈章喜-G_3.jpg1-9陈章喜-G_4.jpg1-9陈章喜-G_5.jpg1-9陈章喜-G_6.jpg1-9陈章喜-G_7.jpg1-9陈章喜-G_8.jpg1-9陈章喜-G_9.jpg